How do I decide what I need?
The flow chart below explains which settings you need to activate under which circumstances.

What do these settings mean?
This is explained in the following article
Modified on: Fri, 3 Jan, 2025 at 10:13 AM
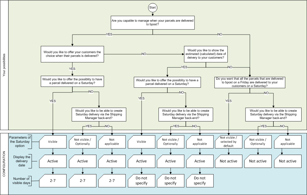
How do I decide what I need?
The flow chart below explains which settings you need to activate under which circumstances.

What do these settings mean?
This is explained in the following article
Did you find it helpful? Yes No
Send feedback